服务热线:4008404988
机器人工程专业——机器人是“制造业皇冠顶端的明珠”!
沈阳市2026年普通高中招收特长生美术(绘画)项目专项素质测试成绩一分一段统计表
中国教育部同意新设置34所本科学校!
机器人工程专业中国本科排名(2026年ABC排名)
中国公办大学排名榜!2026年ABC榜
《2026年ABC中国大学专业排名——计算机科学与技术》
2026软科中国大学排名(主榜)
东北大学本科招生小程序上线啦!
2026年教育部再新增本科专业38种!
中国大学2025年保研率排名(本科阶段)
中国985大学人均经费排行榜
辽宁师范大学2025专业录取情况
高考志愿填报为什么要选择专业机构?
2026北方求学网站更新维护公告
东北大学2026年强基计划招生简章
辽宁省报考法学专业全面解析
天津大学最新本科选专业政策:大类分流100%专业任选!
辽宁省2026年单招报考简介与42所院校报名入口
职业性格因素在高考报名中的重要作用
高考为什么要参加外语口语考试,不参加/不合格会由哪些影响呢?
高考必须有团员身份才能报名的大学有哪些?
辽宁省本研衔接师范生公费教育(公费师范生)
辽宁省2026年强基计划报考须知
辽宁省2026年港澳招生,请做好各项准备并留意时间节点!
2026年研究生考试国家线发布
北方求学2026马年新春贺词
深圳北理莫斯科大学2026年本科综合评价招生简章
电气工程及其自动化专业——在辽宁省招录情况与报考院校分析
北方求学2026年元旦新年贺词
国家奖学金2024—2025学年度本专科生, 获奖学生统计情况!
招生数据看专业变化趋势之会计学——辽宁省本科招生最多的专业!
关于做好2026年普通高等学校戏曲类本科专业招生省际联考工作的通知
对普通高考美术与设计类、书法类专业辽宁省统考期间全市校外培训机构涉考有关行为的工作提示
南方科技大学中学生科创营报名以及活动安排
中国民用航空飞行学院2026年度在辽宁省招收飞行技术专业学生的工作安排
北京航空航天大学2026年度在辽宁省招收飞行技术专业学生的工作安排
辽宁省2026年普通高等学校招生艺术类专业省统考考试须知
作为物理类的第一专业——计算机科学与技术专业近几年一直被热捧吗?
普通高考中,哪个大学面向辽宁省招生最多呢?
香港城市大学(城大/港城大)2026年起不再参与“全国普通高等学校统一招生计划(统招)”
2026年度海军招飞初检预选工作安排
2025辽宁省历史类专科征集志愿为什么卷?
沈阳中考录取查询
沈阳市2025年普通高中、综合高中录取控制分数线确定
2025年7月普通高中学业水平合格性考试考点及考场信息查询方法
关于2025年北京电子科技学院在辽宁省招生面试有关事项的通知
2025年辽宁省公安院校公安专业招生政治考察、面试、体检、体能测评须知
2025年空军招收女飞行学员工作安排通知
2025全国一卷二卷作文题目
辽宁省2025年普通高等学校招生考试考场规则
对高考期间校外培训机构涉考有关行为的工作提示
辽宁省2025年普通高等学校招生考试诚信考试提醒
高考期间涉考涉招有关行为的提示
2025强基计划6月份以后重要时间窗口汇总
辽宁省2025年普通高校招生咨询电话和违规举报电话
2025年度海军招飞定选复查工作安排
中国消防救援学院2025年招收青年学生章程
中央司法警官学院2025年普高本科招生章程
南方科技大学2025年综合评价招生能力测试通知
聚焦四新建设,辽宁27所高校调整80个本科专业
2025年中国强基计划竞争难度大学排行,排名第一的竟然是东北大学!
厦门大学2025年强基计划招生考试公告(二)关于缴交报考费和公布学校考核考试科目的通知
2025年泰晤士高等教育亚洲大学排名
2025年清华大学强基计划招生简章、报名入口和各个学院的培养方案
吉林大学2025年强基计划招生简章
清华大学2025年强基计划招生简章
东北大学2025年强基计划招生简章
中国农业大学2025年强基计划招生简章
北京理工大学2025年强基计划招生简章
权威发布!大连理工大学2025年强基计划招生简章!
第五轮学科评估结果A类专业院校汇总
中国具有保研资格的院校汇总
2025年我省继续实施高校招生专项计划
深圳北理莫斯科大学2025年本科综合评价招生简章(适用于辽宁省)
南方科技大学2025年综合评价招生简章
我的专业我做主!2025年华南理工大学本科招生政策
北京外国语大学2025年“一带一路”外语专业综合评价招生简章
今年研究生录取分数线大幅度下降的背后的原因是什么?
辽宁省2025年普通高等学校体育类专业招生工作实施办法
北方求学2025新春贺词
深圳北理莫斯科大学2025年本科综合评价招生报名通知
中国民用航空飞行学院2025年度辽宁省招飞补检工作安排通知
南科大2025综合评价12.20日开启(网上报名必读)
北方求学网站更新维护公告
辽宁省2025年表(导)演类、播音与主持类省统考考评分离流程演示视频示例
中国民用航空飞行学院2025年度辽宁省招飞初检工作安排
2025年1月辽宁省普通高中学业水平合格性考试报名工作即将开始
2025年度空军招飞初选、复选工作安排
2025年度海军招收选拔飞行学员简章(最新要求:必须选物化!)
2024年辽宁省普通高校招生录取结果查询方式及时间安排
2024年辽宁省普通高考志愿网上填报系统即将开通
辽宁警察学院2024招生计划
2024年辽宁省公安普通高等院校公安专业招生政治考察和面试体检体能测评须知
2024年沈阳市普通高中招生计划
关于做好2024年招收定向培养军士工作的通知
求学通——高考报名服务 提价声明:
关于辽宁省2024年普通高校专升本春季退役大学生士兵补报名工作的通知
港澳要求
2024年度空军招飞复选工作安排
宁省2023年下半年全国大学英语四、六级考试口语考试即将开始
教育部:关于高招体检取消乙肝项目检测有关问题通知
关于组织暑期“招飞体验行”活动的通知
辽宁省2023年高考成绩公布时间+查询入口+报名入口
2023年度辽宁省乡村医生委托定向培养政策问答
2023年度辽宁省农村订单定向医学生免费培养政策问答
辽宁省公安院校公安专业招生政治考察、面试、体检、体能测评须知(更新至2025年)
2023年辽宁省普通高等学校招生简章
辽宁省2023年普通高等学校招生体育专业考试考前温馨提示
香港中文大学&香港中文大学(深圳)联合招生宣讲会
辽宁省2023年1月普通高中学业水平合格性考试成绩查询方式
2023年全国普通高等学校运动训练、武术与民族传统体育专业招生文化考试考前提醒
中国民航大学2023年辽宁省招飞预选初检日程安排
考试作弊已入刑!
关于《辽宁省2023年普通高等学校招生艺术类专业省统考考生防疫须知》的补充通知
辽宁省2023年普通高等学校招生艺术类专业省统考考生防疫须知
2023年辽宁省普通高等学校招生艺术类专业省统考考生须知
2023年辽宁省普通高等学校招生艺术类专业省统考涉及的专业
2023年辽宁省普通高等学校艺术类招生专业统考科目
辽宁省2023年高考备考主要大事记
以习近平同志为核心的党中央关心体育事业发展纪实
2022年普通高校招生计划调整公告(第2号)
2022年度辽宁省农村订单定向医学生免费培养政策问答
2022年普通高校招生计划调整公告(第1号)
辽宁省2022年普通高校招生志愿填报及招生录取问答
辽宁省2022年体育专业考试成绩及查询+体育专业考试成绩统计表
2022全国高考作文
北方求学预祝天下学子金榜题名
关于2022年7月辽宁省普通高中学业水平合格性考试补报名工作的公告
关于延期举行2022年同等学力人员申请硕士学位外国语水平和学科
关于调整辽宁省2022年普通高校招生体育专业考试日程安排的公告
辽宁省2022年普通高等学校招生体育专业考试考前提醒
辽宁省2022年全国普通高等学校运动训练、武术与民族传统体育专业招生文化考试考前提醒
3月14日起,全市中小学暂停线下教学活动,改为线上教学
关于全国高等学校学生信息咨询与就业指导中心更名的公告
辽宁省2022年3月全国计算机等级考试报名工作即将开始
辽宁省2022年全国硕士研究生招生考试(初试)考前防疫再提醒
辽宁省公布2021年成人高等学校招生最低录取控制分数线
北方求学VIP志愿卡功能介绍
北方求学VIP升学卡功能介绍
2022年1月辽宁省普通高中学业水平合格性考试报名工作即将开始
今天开始,2022年全国研招统考网上报名正式开始!
辽宁省2022年全国硕士研究生招生考试网报公告
2021年辽宁省普通高校招生录取工作于7月7日至8月15日进行,具体时间安排
2021 辽宁省普通高考分数查询即将开始!
2021年度辽宁省农村订单定向医学生免费培养政策问答
正确打印高考准考证的操作指南
于2021年7月辽宁省普通高中学业水平合格性考试补报名工作的通知
辽宁省2021年普通高校体育专业招生专业考试成绩及合格分数线公布
辽宁省2021年普通高校招生适应性测试模拟志愿填报问答
不同分段640
关于打印2021年辽宁省普通高校招生考试 适应性测试准考证的公告
辽宁省2021年普通高考网上报名即将开始!
辽宁省2020年同等学力人员申请硕士学位全国统考考生防疫须知
北方求学39所985大学强基计划招生简章查询及报名入口
2020年沈阳市中考录取结果查询
北方求学祝福天下学子 金榜题名
2020年辽宁省普通高校 招生简章 正式公布
报名时间即将截止!有机会报考强基计划的高考生抓紧时间啦(含报名入口)!
辽宁省2020年高考体检、体育专业省统考、高考及单招等时间调整通知
色弱、色盲考生报考要避开哪些专业?
辽宁省公安院校公安专业招生政治考察、面试、体检、体能测评须知(更新至2025)
军检
香港中文大学(深圳)首创云端校园开放日:4月5日!
辽宁省高三学生4月15日正式开学!
沈阳教育局宣布!压缩暑假、利用双休节假日补充课时!
国家体育总局科教司关于延迟2020年体育单招和高水平统考时间及有关事宜的公告
教育部考试中心负责人就《中国高考评价体系》答记者问
体检之不予录取,不易就读,限制报名情况
北方求学名师课堂线上视频课程介绍(初高中)
自2020年起国家全面取消组织自主招生,同时部分高校实行强基计划!
2020年辽宁省普通高校招生美术类、音乐舞蹈类统一考试成绩表
公安院校公安专业招生政治考察、面试、体检、体能测评须知(辽宁省,已经更新至2025年))
严惩考试作弊 维护公平竞争
辽宁省2020年普通高校招生 艺术类专业统考考生说明(试行)
大学专业简介——工商管理
军队选拔军官和文职人员体检标准(已经更新至2026年)
70年,行业特色型大学沉浮路
理科和工科的区别究竟在哪?怎么选?
冷门专业就业不一定“冷” 新生代更注重个人喜好
航天工程大学2020年博士研究生招生简章
北方求学内部平台
3+1+2新高考选科适应性分析
“互联网+留学服务”平台上线 每年将惠及超过40万留学生
@高中生,进入理想大学还有这些路径,建议收藏
什么样的考生更适合报考综合评价?
辽宁省普通高校艺术类考试招生将做部分调整
教育部发布普通高中统编三科教材,将于9月在部分省市投入使用
席宁:中国机器人大发展需闯“新三关”
辽宁省教育厅关于公布2021年拟在辽招生普通高校专业(类)选考科目要求的通知
人工智能核心产业规模达570亿元
留学申请商科 这些变化要留意
高校自主招生认可哪些奖项?
高职(专科)批院校将于8月2号开始录取
新政出台!第二学士学位本月起不再招生
沈阳市2019年中考部分省重点高中录取分数线
2020高考有17种途径上大学!早了解早规划
2019年辽宁省普通高等学校招生录取普通本科提前批第一次投档最低分
自主招生2019年7月份大事记,这些事与升学息息相关
辽宁:2019年普通高校招生录取工作时间安排
一张图教你看懂平行志愿填报规则
物联网工程:让万事万物开口“说话”
色盲色弱考生报考注意事项
中央财经大学:新增金融科技、大数据管理等专业
中国消防救援学院首次面向社会招生
刚刚汇总!共有13所军校公布了招生计划
复旦大学 新设智能科学与技术专业 分数优先原则录取 不设专业级差
安装人脸识别机,驾驶无人机巡检……新职业折射创新驱动热
2019年“国家免费医学生”计划招生6700人
高校招6700名定向免费医学生
辽宁:今年我省将有19万人参加全国统一高考
教育时评:大学生职业规划须趁早
新增OR删减 2019高考季·选专业,你要擦亮眼
重磅!中国大学最顶尖的学科名单(人民日报整理版)
全国30余所院校高校成立人工智能学院
盘点医学大类中的热门专业,提前了解学习内容
志愿填报中,这14种情况会被退档
2019志愿填报参考:双一流大学历年在辽宁录取分数线及位次汇总
清华将建全国首个综合类科学博物馆
“一带一路”上,哪些专业更吃香?
辽宁:选考科目由学生在高考报名时最终确定
辽宁:深化高等学校考试招生综合改革实施方案图解
山东大学“瘦身强体”停招19个专业
2019年高考招生政策解读20问
教育部:只有取消特长生加分,才可能真正实施美育教育
两部门:高校军训时间不得少于14天,军事课成绩不及格者必须补考
到2022年,一大批普通本科高等学校向应用型转变
2019年三大专项计划常见问题解答
高考改革又启 有学者再次呼吁体育进高考选考
香港公开大学:内地招生200人以内 新增五大专业
东北师范大学2019年高校专项计划招生简章
清华新规:学位论文抄袭可开除学籍
“盖学校易,招老师难 ”100万幼教缺口拿什么填补?
北京师范大学珠海校区正式获批,2019年秋季开始招生
中国人民大学2019年“圆梦计划” 招生简章公布
江苏—英国高水平大学20+20联盟成立大会在江苏大学举行
北京:香港东华学院将在19个省市招生
教育部发布一流本科专业建设 “双万计划”
上海交通大学2019年高校专项报名时间:2019年4月25日前
上海交通大学2019年“思源计划”招生简章
95所高校2019年农村专项计划招生简章汇总
2019年北大博雅、清华领军招生政策解读!这4点务必重视
清华大学2019年自强计划招生简章
江南大学2019年自主招生简章
湖南师范大学2019年自主招生简章
4月高考热点:高校专项计划报名、各省高招规定陆续公布、特殊类型名
南京理工大学2019年自主招生简章
辽宁:2019年普通高等学校体育专业招生工作实施办法
签了!意大利正式加入中国"一带一路",还带来了各种福利!
中华人民共和国和意大利共和国 关于加强全面战略伙伴关系的联合公报
四川农业大学2019年自主招生简章
哈尔滨工程大学2019年自主招生简章
哈尔滨工业大学2019年自主招生简章
中南大学2019年自主招生简章
中国传媒大学2019年自主招生简章
中国医科大学 —— 一颗璀璨的明珠
高考志愿填报3个潜规则 你都知道吗?
报考2019自主招生家长必须清楚的五件事
世界上最美丽的15所大学校园
中国内地十大名气下降大学
高考749分是谁 中国高考第一人
学籍号是什么 怎么查询?
2019年普通高校高水平运动队技术调整结果
2019年辽宁异地高考最新政策
大学体检不合格怎么办 会被退档吗
2019艺考新政策有哪些
内地考生报考港澳高校须知
高三这一年,如何平稳度过
2019年特殊类型招生政策有哪些重大变化?
教育部关于加快建设高水平本科教育全面提高人才培养能力的意见
“国字头”高校又成立一所,更多高校已经成功更名!
推免资格是大学实力的见证,也是大学生未来发展的有力保证!
在高等教育的版图中,拥有推免资格的大学宛如闪耀的明珠,散发着独特而迷人的光芒。推免资格,即推荐优秀应届本科毕业生免试攻读硕士学位研究生的资格,绝非轻易可得,它是对一所大学综合实力、教学质量、科研水平以及人才培养成效的高度认可。
从综合实力来看,具备推免资格的大学往往拥有深厚的历史底蕴和雄厚的师资力量。这些大学历经岁月沉淀,在长期的发展过程中积累了丰富的教育资源和学术传承。顶尖学者、行业专家汇聚于此,他们不仅拥有卓越的学术造诣,还具备丰富的教学经验和科研实践经历,能够为学生提供高水准的专业教育,引导学生在学术道路上探索前行。
在教学质量方面,这类大学课程体系完善,注重理论与实践的深度融合。通过精心设计的课程,学生不仅能够系统掌握专业知识,还能在实践环节中锻炼解决实际问题的能力,培养创新思维和综合素质。而且,丰富的学术交流活动、前沿的科研项目,让学生接触到学科领域的最新动态和研究成果,拓宽学术视野,激发学习热情和探索欲望。
推免资格对于学生个人发展而言,更是意义非凡。获得推免资格的学生,能够在本科阶段就凭借自身优秀表现提前锁定研究生深造机会,避免了考研的激烈竞争和备考压力,得以将更多时间和精力投入到专业学习和科研实践中,为未来的学术发展和职业规划赢得先机。这不仅有助于学生在学术道路上快速成长,也增强了他们在就业市场的竞争力,让他们在迈向社会时更具优势。
拥有推免资格的大学凭借自身强大实力,为学生搭建起通往更高学术殿堂和美好未来的桥梁,成为无数莘莘学子心之所向的求学圣地 。
高考报名尽量选择具有推免资格的大学,还是必要的!
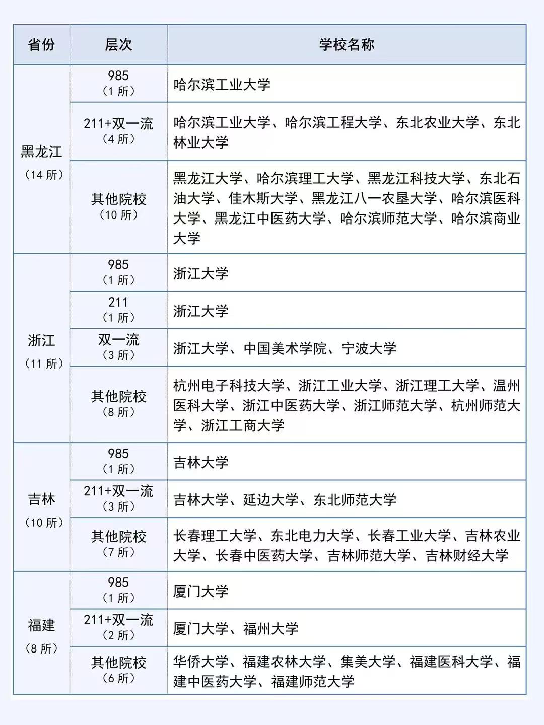
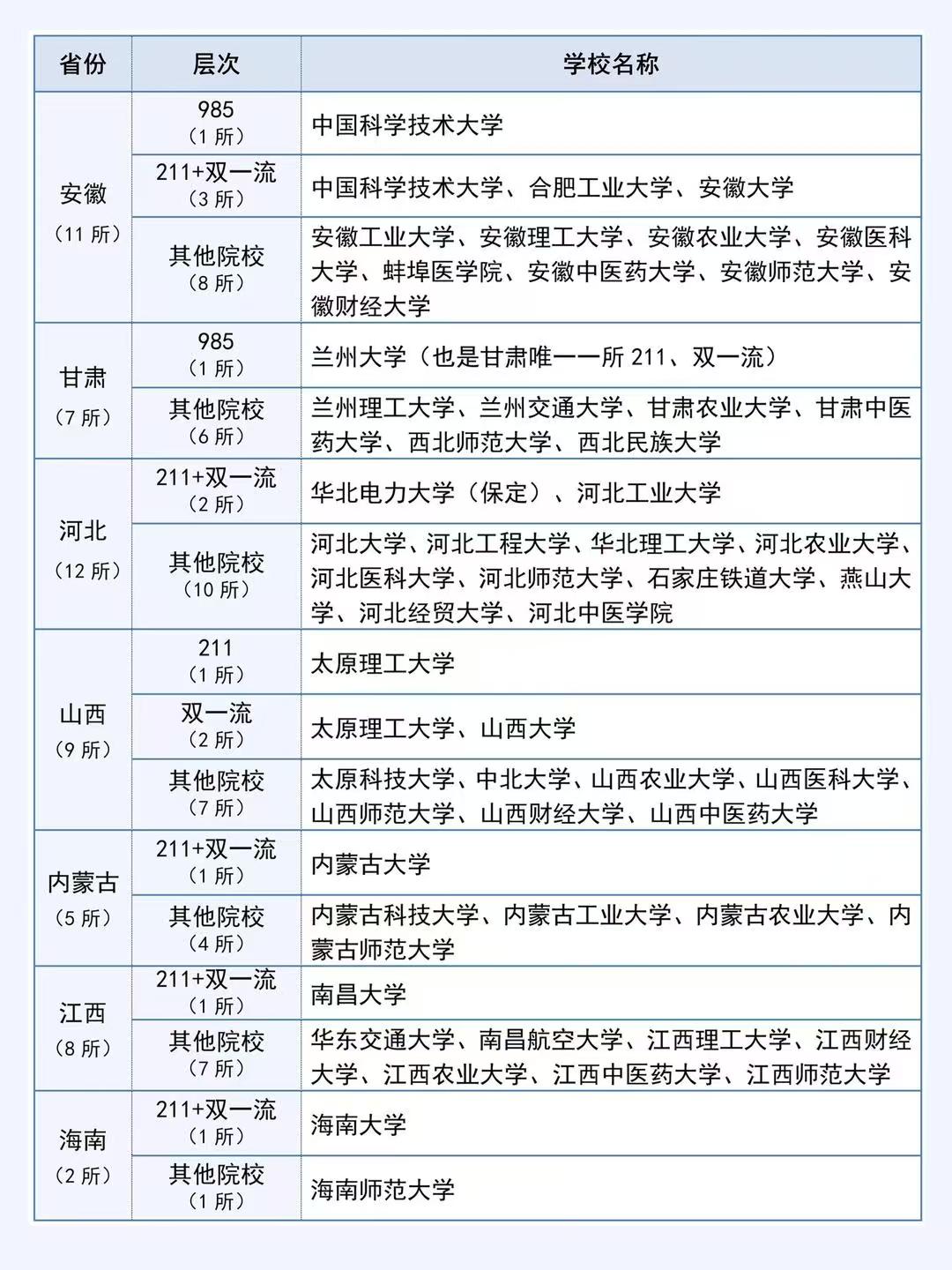
下面是具有推免资格的中国大学列表:
(声明:以上图片来源于网络,如有侵权,请联系删除.)
志愿填报,升学规划
找个靠谱的机构为的是放心、安心!
携手北方求学,规划精彩人生!
微信免费交流群,随时欢迎您的加入!
高中升学 高考报名 出国留学
北方求学志愿填报方案之求学通系列。
北方求学
统一服务咨询电话:
4008404988
上一篇:辽宁省2025年普通高等学校体育类专业招 下一篇:北方求学2025新春贺词
版权所有:北方求学在线 ICP备案号:辽ICP备18018824号 沈阳网站建设:龙兴科技